ABOUT US
Company Overview
Our History
Our Subsidiaries
Company Profile
BOARD OF DIRECTORS
EXECUTIVE MANAGEMENT
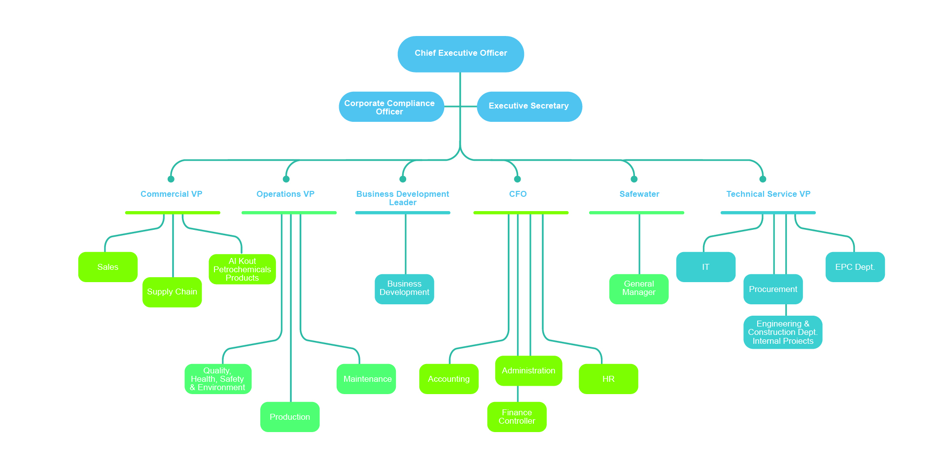
Organizational Chart
WHAT WE OFFER
INDUSTRIES WE SERVE
Food
Industrial Applications
Oil Drilling
Oil Refineries
Petrochemical Industries
Pharmaceuticals
Potable Water Treatment Plants
Power Plants
Waste Water Treatment Plants
PRODUCTS
Caustic Soda
CHLORINE
FERRIC CHLORIDE
HYDROCHLORIC ACID
HYDROGEN
PURIFIED Food Grade Salt (SODIUM CHLORIDE)
SODIUM HYPOCHLORITE
SERVICES
GLOBAL REACH
SUSTAINABILITY
HSE & Quality
CORPORATE SOCIAL RESPONSIBILITY
INVESTING IN PEOPLE
Why AIP?
CAREERS & INTERNSHIP
Material Coordinator – U.A.E.
SALES EXECUTIVE / SALES ENGINEER – U.A.E.
INTERNSHIP PROGRAM
INVESTOR RELATIONS
Investor Relations Overview
Memorandum of association
Annual Reports Overview
AGM 2025
FINANCIAL STATEMENT
Quarterly Results
Annual Results
CORPORATE GOVERNANCE
OVERVIEW
BOARD OF DIRECTORS
SHAREHOLDERS’ RIGHTS
CONFLICT OF INTEREST
CODE OF CONDUCT
WHISTLE BLOWING
DISCLOSURE AND TRANSPARENCY
CORPORATE SOCIAL RESPONSIBILITY EVENTS
Contact Us
About Us
|
Company Overview
|
Our History
|
Our Subsidiaries
|
Company Profile
|
BOARD OF DIRECTORS
|
EXECUTIVE MANAGEMENT
|
Organizational Structure
|
WHAT WE OFFER
|
INDUSTRIES WE SERVE
|
Products
|
Services
|
Global Reach
|
SUSTAINABILITY
|
HSE & Quality
|
CORPORATE SOCIAL RESPONSIBILITY
|
INVESTING IN PEOPLE
|
Why AIP?
|
CAREERS & INTERNSHIPS
|
INVESTOR RELATIONS
|
INVESTOR RELATIONS OVERVIEW
|
Financial Statements
|
CORPORATE GOVERNANCE
|
CORPORATE GOVERNANCE OVERVIEW
|
NEWS
|
Contact Us
Home
ABOUT US
Organizational Chart